发布日期:2026-04-09 01:57 点击次数:103

近日,一份名为《如厕管理法度》的文献在网高尚传,文献上表明的发布者为佛山市顺德区三昆季机械制造有限公司,发布时刻为 2 月 11 日。

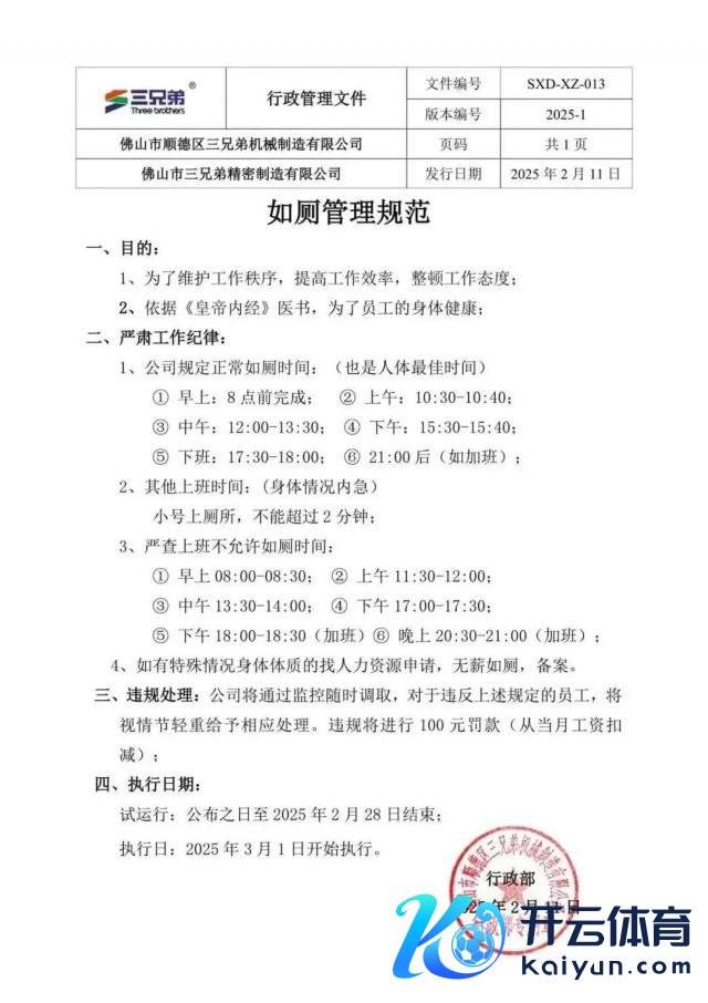
该文献法例了公司职工如厕时刻和不允许如厕时刻,举例,10:30-10:40 技术职工可普通如厕,11:30-12:00 技术则不允许如厕。而在未法例的其他上班时刻"小号上茅厕",则弗成跨越 2 分钟。该文献还法例:"如有独特情况躯壳体质的找东谈主力资源苦求,无薪如厕,备案。"
此外,该文献还公布了违纪处理方式:"公司将通过监控随时调取,关于违抗上述法例的职工,将视情节轻重赐与相应处理。违纪将进行 100 元罚金(从当月工资扣减)。"值得防御的是,该文献还称,此管理法度依据《黄帝内经》,发布的筹算是保险职工的躯壳健康。
2 月 13 日,羊城晚报记者致电该公司,责任主谈主员向记者阐发了该文献的真正性。责任主谈主员评释,发布这一管理法度,是为了"告诉职工在哪个时刻(如厕),莫得说界限的",当今尚无职工对此有所响应。
该公司的"如厕管理法度"是否正当?广东一粤讼师事务所主任陈世幸告诉羊城晚报记者,这么的服务要求危害服务者躯壳健康,此项法例涉嫌造孽。
陈世幸评释尊龙凯时人生就是博,《服务协议法》第 4 条法例,用东谈主单元在制定、修改或决定联系服务报答、责任时刻、休息放假、服务安全卫生等紧要事项时,应当经职工代表大会或举座职工照料,提议决议和概念,与工会或职工代表对等协商细目;《服务协议法》第 32 条则法例,服务者对危害生命安全和躯壳健康的服务要求,有权对用东谈主单元提议月旦、检举和控告。
Powered by 尊龙凯时人生就是博·(中国)官方网站 @2013-2022 RSS地图 HTML地图